Как правильно произвести расчет подачи насоса для вашей системы
Содержание
- Принцип работы насоса и его влияние на подачу жидкости
- Основные характеристики подачи насоса
- Как выбрать насос с оптимальной подачей
- Типы насосов и их способность к подаче
- Расчет подачи насоса для различных условий
- Влияние диаметра и длины трубопровода на подачу насоса
- Процесс установки и настройки насоса для достижения оптимальной подачи
- Проверка подачи насоса: основные этапы и рекомендации
- Особенности эксплуатации и обслуживания насоса для поддержания оптимальной подачи
- Вопрос-ответ:
- Как рассчитать подачу насоса?
- Что такое поправочный коэффициент при расчете подачи насоса?
- Какие факторы влияют на подачу насоса?
- Какой должна быть подача насоса для определенной системы?
- Как рассчитать давление насоса?
- Как рассчитать подачу насоса?
- Зачем нужен расчет подачи насоса?
- Какие факторы необходимо учитывать при расчете подачи насоса?
- Видео:
Насосы и насосные станции являются неотъемлемой частью многих технических систем. Они применяются в различных отраслях, таких как промышленность, строительство, сельское хозяйство и многое другое. Однако, чтобы правильно подобрать насос и определить его подачу, нужно провести специальный расчет, который позволит определить требуемые параметры для работы системы.
Расчет подачи насоса основывается на нескольких факторах. В первую очередь, необходимо знать гидравлическую нагрузку системы, которая определяется суммой всех потерь давления в системе. Это включает в себя такие факторы, как трение, изменение направления потока и гидродинамические потери. Кроме того, необходимо учесть высоту подъема и длину трубопровода, через который будет осуществляться подача жидкости.
Когда все эти факторы учтены, можно приступать к расчету самой подачи насоса. Подача насоса, или его производительность, определяет количество жидкости, которое способен перекачать насос за единицу времени. Основные параметры, на которые влияет подача насоса, это диаметр и скорость вращения ротора, а также его геометрические размеры. Важно также учесть вид насоса и его характеристики, так как каждый тип насоса имеет свои особенности и предназначение.
Принцип работы насоса и его влияние на подачу жидкости
Насосы представляют собой устройства, способные перемещать жидкости из одной точки в другую. Они используются в различных отраслях промышленности, а также в бытовых условиях.
Принцип работы насоса основан на создании разности давления между двумя точками – входом и выходом насоса. Благодаря этому давлению жидкость подается по трубопроводу или каналу в нужном направлении.
Основные типы насосов, используемые для перекачки жидкостей, включают:
- Центробежные насосы – создают давление путем вращения ротора с лопатками, что приводит к центробежной силе и перемещению жидкости по радиусу.
- Поршневые насосы – используют движение поршня, который выдвигается и затягивается в цилиндре, создавая разность давления и перекачивая жидкость.
- Перистальтические насосы – основаны на сдавливании гибкой трубки, через которую пропускается жидкость, что создает перекачку.
- Винтовые насосы – используются для перекачки вязких и загрязненных жидкостей. Они основаны на вращении винта или шнека.
Важным фактором, влияющим на подачу жидкости, является характеристика насоса, включающая производительность, давление, энергопотребление и другие параметры. Производительность определяет объем жидкости, который насос способен перекачать в единицу времени, влияя на скорость подачи. Давление, создаваемое насосом, определяет силу перемещения жидкости и может быть регулируемым.
Расчет подачи насоса является крайне важным этапом проектирования системы перекачки жидкости. Он включает вычисление требуемого объема и давления жидкости, а также выбор соответствующего типа насоса и его характеристик.
Итак, принцип работы насоса влияет на подачу жидкости путем создания разности давления между точками. Различные типы насосов обеспечивают разные методы перемещения жидкости, а характеристики насоса определяют его производительность и давление. Расчет подачи насоса является важным шагом в оптимизации работы системы перекачки и обеспечении эффективного функционирования.
Основные характеристики подачи насоса
Основными характеристиками подачи насоса являются:
- Расход — это количество жидкости, перекачиваемой насосом в единицу времени. Расход измеряется в литрах в секунду или в кубических метрах в час.
- Напор — это сила, с которой насос перекачивает жидкость. Напор измеряется в метрах или паскалях и определяет, на какую высоту насос может поднять жидкость.
- Давление — это сила, с которой насос перекачивает жидкость, распределенная на единицу площади. Давление измеряется в паскалях или барах и позволяет оценить силу, с которой жидкость будет подана через трубы и трубопроводы.
- Высота подъема — это максимальная высота, на которую насос способен поднять жидкость. Высота подъема измеряется в метрах и зависит от напора и других факторов.
- Эффективность — это отношение полезной работы насоса к затратам энергии. Эффективность измеряется в процентах и позволяет оценить, насколько хорошо насос выполняет свои функции.
Знание основных характеристик подачи насоса позволяет правильно выбрать насос для конкретной задачи и обеспечить эффективную и надежную работу системы перекачки жидкости.
Как выбрать насос с оптимальной подачей
1. Определите тип передаваемой среды
Первым шагом является определение типа перекачиваемой среды. Это может быть вода, нефть, химические реагенты или газы. Каждый из этих типов сред требует своего типа насоса с определенной подачей и характеристиками. Например, для перекачки воды можно использовать центробежный или погружной насос, в то время как для нефти может потребоваться винтовой насос.
2. Определите требуемую подачу
Определите необходимый объем перекачиваемой среды в единицах измерения, таких как литры в секунду или кубические метры в час. Это позволит определить требуемую подачу насоса, чтобы удовлетворить вашим потребностям.
3. Учтите особенности рабочих условий
Рабочие условия, такие как температура, давление и вязкость среды, также должны быть учтены при выборе насоса с оптимальной подачей. Некоторые насосы могут работать только в определенных диапазонах температур или давления, поэтому важно выбрать такой насос, который подходит для ваших условий.
Важно помнить, что оптимальная подача насоса зависит от конкретной задачи и требований. Рекомендуется проконсультироваться с профессионалами, чтобы выбрать насос, который будет наиболее эффективным и надежным в вашем конкретном случае.
В итоге, правильный выбор насоса с оптимальной подачей позволит вам эффективно и надежно перекачивать жидкости или газы, что особенно важно в различных промышленных секторах и бытовых условиях.
Типы насосов и их способность к подаче
Насосы представляют собой устройства, используемые для передачи жидкости или газа из одного места в другое. Существует несколько различных типов насосов, каждый из которых обладает своими характеристиками и преимуществами.
Центробежные насосы
Центробежные насосы являются самыми распространенными типами насосов. Они работают на основе центробежной силы, которая создается вращением ротора. Этот тип насосов обычно используется для подачи жидкостей большого объема при среднем или высоком давлении. Центробежные насосы обладают высокой эффективностью и могут обеспечивать высокие значения подачи.
Поршневые насосы
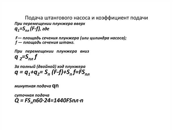
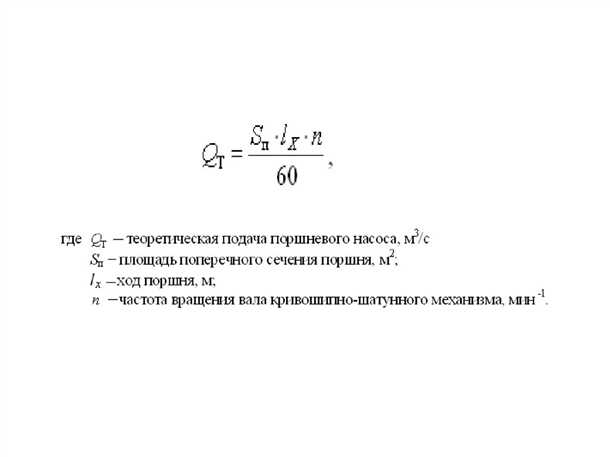
Поршневые насосы основаны на движении поршня в цилиндре для создания давления и перемещения жидкости. Они характеризуются высокой точностью подачи и обеспечивают стабильный поток жидкости при низком давлении. Поршневые насосы используются в случаях, когда требуется точное дозирование или обработка высоковязких жидкостей.
Каждый тип насоса имеет свою способность к подаче, которая определяется его конструкцией и принципом работы. При выборе насоса для конкретного применения необходимо учитывать требуемый объем подаваемой жидкости, давление и другие факторы, чтобы обеспечить эффективную и надежную работу системы.
Расчет подачи насоса для различных условий
Подача насоса зависит от нескольких факторов, включая его тип, размер, конструкцию и особенности работы. Важно учитывать условия эксплуатации, такие как тип перекачиваемой жидкости, требуемое давление и расстояние, на которое необходимо перекачать жидкость.
Для расчета подачи насоса необходимо знать скорость потока жидкости, которую нужно перекачать, а также время, в течение которого требуется выполнить задачу. Обычно подача измеряется в литрах в секунду (л/с) или галлонах в минуту (гал/мин).
Существует несколько методов расчета подачи насоса, включая математический анализ, использование специальных программных средств и эмпирические формулы, основанные на опыте и реальных данных. Каждый метод имеет свои преимущества и недостатки и может быть применен в зависимости от конкретной ситуации.
Определение правильной подачи насоса является важной задачей, поскольку недостаточная подача может привести к неполадкам или неправильной работе системы, а избыточная подача может привести к перегрузке насоса и его досрочному износу. Поэтому рекомендуется провести расчет и выбрать насос, который сможет обеспечить необходимую подачу для определенных условий эксплуатации.
Важно понимать, что расчет подачи насоса — это сложный процесс, который требует знаний в области гидравлики, механики и других технических аспектов. В случае сомнений или сложностей лучше обратиться к специалисту или производителю насоса, чтобы получить рекомендации и подходящее решение.
Влияние диаметра и длины трубопровода на подачу насоса
Диаметр трубопровода — это одна из основных характеристик, которая влияет на подачу насоса. Чем больше диаметр трубопровода, тем меньше сопротивление потока, и тем больше скорость жидкости. Более широкие трубы обеспечивают более эффективную подачу насоса, поскольку с большей скоростью жидкость перемещается по ним.
Однако увеличение диаметра трубопровода ведет к увеличению объема жидкости, которую необходимо подавать насосом, чтобы достичь заданного давления. Это может потребовать более мощного насоса или увеличения его рабочего времени. Поэтому выбор оптимального диаметра трубопровода является компромиссом между подачей и энергопотреблением.
Длина трубопровода также влияет на подачу насоса. Чем длиннее трубы, тем больше сопротивление потоку жидкости и тем меньше его скорость. Поэтому при увеличении длины трубопровода возникает необходимость увеличить мощность насоса для поддержания требуемой подачи.
Оптимальный выбор диаметра и длины трубопровода зависит от конкретных условий и требований процесса. Чтобы определить оптимальные параметры, необходимо учитывать физические свойства жидкости, требуемую подачу и давление, а также экономические и технические ограничения.
Процесс установки и настройки насоса для достижения оптимальной подачи
- Выбор подходящего места для установки насоса. Насос следует устанавливать в неподвижном положении на ровной поверхности, чтобы предотвратить его смещение или падение.
- Подключение насоса к источнику электропитания. Убедитесь, что напряжение питания соответствует требованиям насоса и что все электрические соединения сделаны правильно.
- Подготовка системы трубопроводов. Проверьте, что все трубы и соединения не имеют повреждений или течей. Установите фильтры для очистки жидкости перед подачей в насос.
- Установка и подключение камеры наблюдения для контроля работы насоса. Камера поможет вам отслеживать производительность насоса и своевременно обнаруживать возможные проблемы.
- Настройка параметров насоса. Проверьте инструкции производителя и установите нужные значения для объема и давления подачи жидкости.
- Тестирование работы насоса. Включите насос и проверьте его работу в течение некоторого времени, чтобы убедиться, что он функционирует правильно и обеспечивает требуемую подачу жидкости.
Правильная установка и настройка насоса позволяют достичь оптимальной подачи жидкости и обеспечить эффективную работу системы. Регулярное обслуживание и проверка насоса помогут сохранить его работоспособность и продлить срок его службы.
Проверка подачи насоса: основные этапы и рекомендации
Этапы проверки подачи насоса
1. Подготовка насоса
Перед началом проверки необходимо убедиться, что насос включен, а все соединения и клапаны правильно установлены. Также следует осмотреть насос и проверить наличие возможных повреждений или протечек.
2. Измерение подачи
Для измерения подачи насоса можно использовать различные методы, включая использование расходомеров или контрольное взвешивание. Необходимо записать полученные данные для дальнейшего анализа.
3. Сравнение данных
Полученные данные о подаче насоса следует сравнить с рекомендуемыми значениями, указанными в технической документации или руководстве по эксплуатации. Если значения не соответствуют ожидаемым, необходимо принять меры для устранения возможных проблем.
Рекомендации по проверке подачи насоса
1. Регулярная проверка
Рекомендуется проводить проверку подачи насоса регулярно, особенно при его использовании в качестве основного источника подачи. Это поможет выявить проблемы на ранних стадиях и предотвратить серьезные поломки.
2. Соблюдение рекомендаций производителя
Важно следовать рекомендациям производителя по эксплуатации и обслуживанию насосного оборудования. Это включает в себя правильную установку, настройку и проверку подачи насоса. Несоблюдение этих рекомендаций может привести к снижению эффективности работы насоса и его быстрому износу.
3. Профессиональная помощь
Если есть сомнения или проблемы с проверкой подачи насоса, лучше обратиться за помощью к профессионалам. Они смогут провести точную диагностику и дать рекомендации по устранению неисправностей или оптимизации работы насоса.
Особенности эксплуатации и обслуживания насоса для поддержания оптимальной подачи
Периодическая проверка и обслуживание насоса являются неотъемлемой частью его эксплуатации. Регулярное контролирование работы насоса и его компонентов обеспечивает длительный срок службы и надежность его функционирования.
Следующие рекомендации помогут поддерживать оптимальную подачу насоса:
- Проверьте и очистите сетчатый фильтр системы регулярно, чтобы избежать засорения и улучшить производительность насоса.
- Регулярно контролируйте и регулируйте давление в системе, чтобы убедиться, что оно соответствует требованиям и обеспечивает оптимальную подачу.
- Проверьте состояние уплотнений и прокладок насоса. В случае необходимости замените их, чтобы избежать утечек и снижения подачи.
- Проверьте состояние ротора и лопастей насоса. В случае износа или повреждений замените их, чтобы обеспечить надлежащую работу насоса.
- Регулярно проверяйте уровень масла или другой смазки насоса. При необходимости добавляйте или меняйте смазочное вещество, чтобы поддерживать оптимальную работу.
- Очищайте и обслуживайте насос в соответствии с инструкциями производителя. Обязательное соблюдение рекомендаций по обслуживанию поможет поддержать оптимальную подачу и увеличить срок службы насоса.
Следуя этим рекомендациям, можно поддерживать оптимальную подачу насоса и обеспечить его эффективную работу в течение длительного времени.
Вопрос-ответ:
Как рассчитать подачу насоса?
Что такое поправочный коэффициент при расчете подачи насоса?
Какие факторы влияют на подачу насоса?
Какой должна быть подача насоса для определенной системы?
Как рассчитать давление насоса?
Как рассчитать подачу насоса?
Зачем нужен расчет подачи насоса?
Какие факторы необходимо учитывать при расчете подачи насоса?
Видео:
РАСЧЁТ ПРОИЗВОДИТЕЛЬНОСТИ НАСОСА
Рабочие параметры центробежного насоса
-
Насос джамбо — самое мощное оборудование для перекачки жидкостей -
Применение насосов в системах водоснабжения — особенности выбора и преимущества -
Как самостоятельно разобрать и собрать водяной насос — подробная инструкция с фото и пошаговая расписка











