Как правильно расчитать подачу насоса и обеспечить эффективную работу системы
Содержание
- Что такое насосы и насосные станции Nasos?
- Принцип работы насосов и насосных станций
- Основные принципы подачи
- Как правильно выбрать насос или насосную станцию?
- Критерии выбора и основные параметры насосов
- Технические характеристики насосов и насосных станций
- Мощность, производительность и давление
- Виды насосов и их применение
- Центробежные, колесные, погружные насосы и насосные станции
- Преимущества и недостатки насосов и насосных станций Nasos
- Вопрос-ответ:
- Как определить подачу насоса?
- Какую формулу использовать для расчета подачи насоса?
- Какие факторы могут повлиять на подачу насоса?
- Как определить необходимую подачу насоса для конкретной задачи?
- Какую подачу насоса выбрать для системы орошения сада?
- Какой метод используется для расчета подачи насоса?
- Какова формула для расчета подачи насоса?
- Как выбрать подходящий насос для нужной подачи?
- Как определить оптимальную подачу для насоса?
- Как рассчитать подачу насоса для системы орошения?
- Видео:
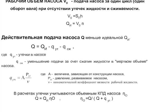
Насосы являются важной частью систем водоснабжения и многих других технических процессов. Особенно важным параметром для насосов является их подача — количество жидкости, которое они способны перекачать за определенный промежуток времени. Расчет подачи насоса позволяет определить его эффективность и правильно подобрать его для конкретных условий эксплуатации.
Расчет подачи насоса основан на нескольких факторах, таких как диаметр трубопровода, перепад давления, вязкость перекачиваемой жидкости, общая длина трубопровода и его геометрические характеристики. Важно также учесть режим работы насоса и его характеристики, такие как номинальная мощность и скорость вращения.
Для расчета подачи насоса необходимо использовать специальные формулы и уравнения, которые учитывают все вышеперечисленные параметры. В результате расчета получается значение подачи насоса, выраженное в единицах объема жидкости за единицу времени (например, литры в секунду или кубические метры в час). Это позволяет оценить производительность насоса и определить его пригодность для конкретной задачи.
Расчет подачи насоса является важным этапом проектирования системы водоснабжения или другого технического процесса. Неправильный расчет может привести к неполадкам и снижению эффективности работы системы. Поэтому важно доверить эту задачу опытным специалистам или использовать специализированные программы, которые позволяют автоматизировать расчеты и получить точные результаты.
Что такое насосы и насосные станции Nasos?
Одной из ведущих компаний, занимающихся производством насосов и насосных станций, является Nasos. Компания предлагает широкий спектр насосов различных типов и размеров для разных отраслей промышленности.
Насосы Nasos отличаются высоким качеством и надежностью. Они имеют современный дизайн и прочную конструкцию, что позволяет им работать в тяжелых условиях и обеспечивать высокую производительность.
Насосные станции Nasos предназначены для автоматической подачи и контроля давления в системе. Они обеспечивают непрерывную работу насосов, контролируют и регулируют давление, а также защищают насосы от перегрева и перегрузки.
Компания Nasos имеет многолетний опыт работы в области насосов и насосных станций. Она предлагает индивидуальные решения для каждого клиента, учитывая его потребности и особенности производства.
Если вам нужны надежные и эффективные насосы или насосные станции, то Nasos — это отличный выбор для вас.
Принцип работы насосов и насосных станций
Насосы и насосные станции играют важную роль в современной инженерии и промышленности. Они используются для перекачки жидкостей или газов из одного места в другое. Принцип работы насосов заключается в создании давления, которое позволяет перенести жидкость или газ через трубопроводы.
Принцип работы насоса
Основой работы насоса является преобразование механической энергии в поток жидкости или газа. Насосы могут использовать различные принципы работы, включая центробежный, винтовой, поршневой и др. Однако, общий принцип заключается в изменении давления воздуха или жидкости, создаваемого движением ротора или поршня. Это позволяет перекачать жидкость или газ в нужное место.
Центробежные насосы, например, работают по принципу вращающегося ротора с лопатками или крыльчатками. Когда ротор вращается, жидкость или газ попадают внутрь насоса и под действием центробежной силы выбрасываются через выходной отверстие.
Конструкция и принцип работы насоса зависят от его предназначения и требуемых характеристик перекачиваемой среды. Некоторые насосы могут обеспечивать высокое давление, другие – большой объем перекачки.
Принцип работы насосной станции
Насосная станция – это комплексные системы, обеспечивающие перекачку среды из одного места в другое. Она состоит из одного или нескольких насосов, трубопроводов, клапанов и дополнительного оборудования.
Основная задача насосной станции – обеспечение непрерывной и эффективной работы насосов. Для этого станция автоматически контролирует параметры перекачки, такие как давление и расход среды. Если значение этих параметров выходит за пределы заданных значений, система может самостоятельно включать или отключать насосы, регулировать скорость и т.д. Это позволяет оптимизировать работу системы и предотвращать возможные аварийные ситуации.
В зависимости от требуемых характеристик насосной станции, она может быть различного размера и конструкции. Расчет и проектирование насосной станции требует учета множества факторов, таких как тип насоса, характеристики перекачиваемой среды, гидравлическое сопротивление трубопровода и др.
Использование современных насосов и насосных станций позволяет эффективно перекачивать жидкости или газы на большие расстояния и с различными характеристиками. Благодаря их принципу работы и автоматическим системам контроля, насосные станции обеспечивают надежность и эффективность в различных инженерных и промышленных задачах.
Основные принципы подачи
| Фактор | Описание |
|---|---|
| Объемное расширение | Под воздействием давления насоса, жидкость получает дополнительную энергию, что приводит к ее объемному расширению. Это позволяет насосу смещать больше жидкости. |
| Скорость | Подача насоса также зависит от скорости, с которой насос способен перемещать жидкость. Чем выше скорость, тем больше жидкости может быть смещено за определенный период времени. |
| Геометрия насоса | Особенности геометрии насоса, включая форму и размеры его корпуса, влияют на его подачу. Равномерность и оптимальность геометрических параметров насоса могут повысить его подачу. |
| Давление | Давление, создаваемое насосом, также оказывает влияние на его подачу. Высокие давления могут увеличить подачу, но могут также повысить трение и сопротивление движению жидкости, что может снизить эффективность насоса. |
Основные принципы подачи являются основой для разработки оптимальных систем насосов и выбора подходящего насоса для конкретной задачи. Учет и оптимизация этих принципов помогут повысить эффективность и производительность насоса в различных областях применения.
Как правильно выбрать насос или насосную станцию?
Определите тип насоса
Первым шагом является определение типа насоса, который подойдет для вашей задачи. Существует несколько основных типов насосов: центробежные, колесные, вакуумные, дозирующие и т.д. Каждый из них имеет свои преимущества и ограничения, поэтому важно выбрать подходящий тип в зависимости от требований вашей системы.
Рассчитайте необходимую производительность
Для определения необходимой производительности насоса необходимо учитывать такие параметры, как объем перекачиваемой жидкости и требуемый расход. Также важно учитывать особенности трубопроводной системы, в которую будет установлен насос. Правильный расчет производительности позволит выбрать насос, который будет работать оптимально и обеспечит нужный расход жидкости.
Учтите особенности жидкости
Очень важно учитывать особенности перекачиваемой жидкости при выборе насосной станции. Некоторые жидкости могут быть агрессивными или вязкими, что может повлиять на выбор материала насоса. Также нужно учитывать температуру жидкости и ее плотность. Все эти параметры помогут определить правильный тип насоса.
Обратите внимание на энергоэффективность
При выборе насосной станции обратите внимание на энергоэффективность ее работы. Это важный фактор, который определяет затраты на электроэнергию и экологическую нагрузку. В настоящее время существуют высокоэффективные насосы, которые способны существенно снизить расходы на энергию при сохранении высокой производительности.
В результате, правильный выбор насоса или насосной станции позволит обеспечить эффективную и надежную работу системы. При необходимости, консультируйтесь с профессионалами, чтобы получить детальную консультацию и выбрать насос, который полностью соответствует вашим требованиям и задачам.
Критерии выбора и основные параметры насосов
При выборе насоса необходимо учитывать ряд критериев, которые определяют его эффективность и соответствие конкретным требованиям. Основные параметры насоса, которые следует принимать во внимание:
| Параметр | Описание |
|---|---|
| Производительность | Объем или масса жидкости, перемещаемой насосом за единицу времени (л/с или м3/ч). |
| Напор | Высота подъема или давление жидкости, создаваемое насосом (м или Па). |
| Мощность | Энергия, затрачиваемая на насосную установку (кВт). |
| Эффективность | Отношение полезной работы насоса к затраченной энергии (0-1 или 0-100%). |
| Температурный диапазон | Диапазон рабочих температур жидкости, с которой может работать насос (°C). |
| Материал корпуса | Материал, из которого изготовлен корпус насоса (нержавеющая сталь, чугун, пластик и т.д.). |
| Тип насоса | Выбор типа насоса: центробежный, зубчатый, винтовой и т.д., в зависимости от конкретных задач. |
| Размеры и вес | Габариты и вес насоса, которые могут оказывать влияние на установку и использование. |
| Стоимость и доступность | Цена насоса и его доступность на рынке, учитывая бюджетные ограничения. |
Выбор насоса должен основываться на анализе требований проекта или конкретной задачи, а также учете параметров жидкости, с которой будет работать насос. От правильного выбора насоса зависит его эффективность, надежность и срок службы.
Технические характеристики насосов и насосных станций
Выбор насоса и насосной станции важен для обеспечения эффективной работы системы подачи воды или других жидкостей. При выборе необходимо обратить внимание на несколько технических характеристик, которые определяют эффективность и надежность работы насоса.
- Производительность: Определяет количество жидкости, которое насос может перекачать за единицу времени. Измеряется в литрах в секунду или кубических метрах в час.
- Напор: Определяет высоту, на которую насос может поднять жидкость или давление, создаваемое насосом. Измеряется в метрах водяного столба или паскалях.
- Мощность: Определяет энергию, потребляемую насосом для работы. Измеряется в ваттах или киловаттах.
- Эффективность: Определяет соотношение между энергией, потребляемой насосом, и энергией, передаваемой жидкости. Измеряется в процентах.
- Рабочее давление: Определяет максимальное давление, с которым насос может работать без повреждений.
- Материалы: Насосы и насосные станции изготавливаются из разных материалов, которые располагаются в жидкости. Материалы должны быть устойчивыми к коррозии, агрессивным средам и износу.
Технические характеристики насосов и насосных станций должны быть учтены при проектировании системы подачи жидкости и выборе соответствующего оборудования. Правильный выбор позволит обеспечить надежную, эффективную и долговечную работу системы.
Мощность, производительность и давление
Мощность насоса определяет его способность перекачивать жидкость и измеряется в ваттах (Вт) или лошадиных силах (л.с.).
Чем больше мощность насоса, тем больше жидкости он способен передвигать за единицу времени.
Производительность насоса указывает на количество жидкости, которое он способен перекачать за единицу времени.
Она измеряется в объеме жидкости, например, литры в минуту (л/мин) или кубические метры в час (м³/ч).
Чем выше производительность, тем больше жидкости насос может перекачать.
Давление насоса определяет его способность создавать давление в системе.
Оно измеряется в паскалях (Па), барах (бар) или фунтах на квадратный дюйм (psi).
Чем выше давление насоса, тем больше силы он может приложить для перемещения жидкости.
Виды насосов и их применение
На сегодняшний день существует множество различных видов насосов, каждый из которых предназначен для определенных задач. Рассмотрим некоторые из них:
Поверхностные насосы
Поверхностные насосы широко применяются для перекачки жидкостей на небольшие расстояния. Они особенно удобны в домашних условиях или небольших производствах. Поверхностные насосы могут быть использованы для перекачки воды из колодцев, бассейнов или для обеспечения водоснабжения дома. Кроме того, они успешно применяются в сельском хозяйстве для орошения полей или в промышленности для перекачки неагрессивных жидкостей.
Погружные насосы
Погружные насосы позволяют перекачивать жидкости на большие глубины и широко применяются в сельском хозяйстве, строительстве и коммунальном хозяйстве. Они часто используются для откачивания воды из колодцев, скважин или для обеспечения канализационных систем. Погружные насосы, благодаря своей конструкции, обладают высокой эффективностью и осуществляют надежное перемещение воды на значительные расстояния.
Помимо этих двух основных видов насосов, существуют также центробежные насосы, дозирующие насосы, пневматические насосы и многие другие, каждый из которых имеет свои уникальные особенности и применение.
| Вид насоса | Применение |
|---|---|
| Поверхностные насосы | Домашнее использование, сельское хозяйство, промышленность |
| Погружные насосы | Сельское хозяйство, строительство, коммунальное хозяйство |
| Центробежные насосы | Промышленность, водоснабжение, канализация |
| Дозирующие насосы | Химическая промышленность, фармацевтика |
| Пневматические насосы | Добыча нефти и газа, строительство |
Выбор насоса должен осуществляться исходя из конкретных потребностей и задач, стоящих перед системой перекачки. Необходимо учесть такие факторы, как тип жидкости, требуемый диаметр трубопровода, максимальное давление и пропускная способность насоса. Обращение к специалистам поможет определить наиболее подходящий вариант и обеспечить эффективную работу системы перекачки.
Центробежные, колесные, погружные насосы и насосные станции
Колесные насосы, или радиально-поршневые насосы, работают по принципу вращения одного или нескольких радиально размещенных поршней, что позволяет создавать давление и перемещать жидкость. Эти насосы обычно используются для работы с вязкими или агрессивными жидкостями, такими как нефть и химические реагенты.
Погружные насосы, как следует из их названия, погружаются в жидкость для ее перекачки. Эти насосы устанавливаются в скважинах или колодцах и могут использоваться для подачи питьевой воды, откачки воды из подвалов и подземных сооружений, а также для откачки сточных вод.
Насосные станции представляют собой комплексное оборудование, объединяющее различные типы насосов и системы для эффективной работы с жидкостями. Они часто используются для подачи воды на большие расстояния или в условиях высокого давления, например при водоснабжении жилых комплексов или в системах орошения.
Преимущества и недостатки насосов и насосных станций Nasos
Одним из главных преимуществ насосов и насосных станций Nasos является их высокая эффективность и производительность. Они способны обеспечить стабильную и надежную подачу жидкости на большие расстояния и при больших перепадах давления.
Еще одним преимуществом является их долговечность. Насосы и насосные станции Nasos изготавливаются из высококачественных материалов, которые обеспечивают их прочность и стойкость к коррозии.
Кроме того, насосы и насосные станции Nasos очень удобны в обслуживании. Они оборудованы специальными клапанами и фильтрами, которые облегчают доступ к внутренним деталям и позволяют осуществлять очистку и ремонт без необходимости полной разборки устройства.
Несмотря на все преимущества, у насосов и насосных станций Nasos есть и некоторые недостатки. Одним из них является их стоимость. Качественные насосы и насосные станции требуют вложений, но эти затраты оправданы их долговечностью и производительностью.
Еще одним недостатком является потребление энергии. Насосы и насосные станции Nasos требуют электроэнергию для своей работы, поэтому их использование может быть связано с определенными затратами на энергоснабжение.
Таким образом, насосы и насосные станции Nasos являются надежными и эффективными устройствами для перекачки жидкостей. Они имеют ряд преимуществ, таких как высокая производительность и долговечность, но также имеют и некоторые недостатки, такие как стоимость и потребление энергии.
Вопрос-ответ:
Как определить подачу насоса?
Какую формулу использовать для расчета подачи насоса?
Какие факторы могут повлиять на подачу насоса?
Как определить необходимую подачу насоса для конкретной задачи?
Какую подачу насоса выбрать для системы орошения сада?
Какой метод используется для расчета подачи насоса?
Какова формула для расчета подачи насоса?
Как выбрать подходящий насос для нужной подачи?
Как определить оптимальную подачу для насоса?
Как рассчитать подачу насоса для системы орошения?
Видео:
Расчет насоса
НАСОСНАЯ СТАНЦИЯ ДЛЯ ДОМА | РАСЧЁТ НАПОРА НАСОСА | ПОДАЧА ВОДЫ из БАКА ВНИЗУ
Регулирование производительности центробежных насосов
-
Насос джамбо — самое мощное оборудование для перекачки жидкостей -
Применение насосов в системах водоснабжения — особенности выбора и преимущества -
Как самостоятельно разобрать и собрать водяной насос — подробная инструкция с фото и пошаговая расписка










